近年来,在交通运输部、省交通运输厅的指导下,在各级社工部、总工会、妇联等的大力支持下,市县交通运输部门紧紧围绕中央和省、市工作部署,坚持党建引领,聚焦“行业服务有形有效、司机群体可感可及”目标,扎实推进“三车”(货车、巡游出租车、网约车)司机群体党建和服务管理工作,实现了“五个转变、五个提升”。
党建引领变分散为凝聚,提升向心力
始终将行业党建作为凝聚司机群体的核心抓手,推动党建工作与行业治理深度融合。完善机制,协同推进。牵头建立12个部门参与的党建引领道路运输行业高质量发展联席会议制度,搭建涵盖城区20家巡游车公司、15家网约车平台企业的交流平台,构建起协同联动治理格局。全面覆盖,夯实基础。在全省率先实现市县两级交通运输行业党委实体化运行全覆盖,率先成立网约车行业工会、妇联和共青团组织。深入开展“两个覆盖”攻坚,三类司机纳管率均达100%。示范引领,激发活力。创新实施“三车”司机群体党建“十件实事”,建立“双月清单、季度通报、年度评议”机制,选树100名优秀驾驶员、50个党员先锋岗、50辆党员红旗车,发挥模范作用,带动服务水平整体提升。

诉求解决变被动为主动,提升满意率
坚持12328热线办理“988”工作标准,推动诉求解决向主动治理、源头预防转变。快速响应,高效办理。严格落实限时办结要求,建立“机关科室—局直单位—属地部门”三级督办体系,推行“热线+部门”双回访机制,今年9月、10月货车司机“三率”连续保持100%。创新方法,网格服务。针对货车司机分散流动特点,创新推行道路货运网格化服务管理“五步工作法”,将全市划分为9个大网格、183个小网格、2046个微网格,累计提供服务200余次,惠及司机4万余人,相关做法获省交通运输厅、公安厅联合推广。未诉先办,源头治理。通过定期走访、座谈交流等方式主动收集司机诉求,建立台账、闭环处理,推动问题解决在前端。

行业治理变粗放为有序,提升规范化
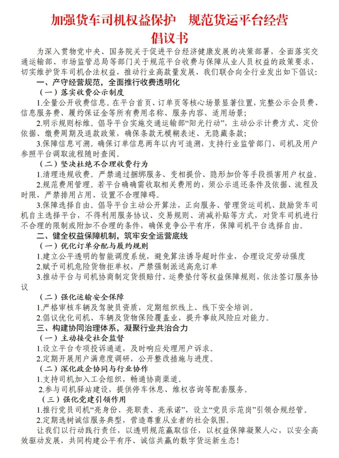
坚持系统施策,推动平台企业规范经营行为,共建良性行业生态。压实责任,规范运营。督促指导平台企业履行主体责任,帮助118名网约车司机解决平台判责诉求。创新建立网约车司机接待日,平台公司轮值接待,及时有效解决司机反映突出问题。严格处罚,净化环境。成立执法协作工作组,统筹执法力量,重点查处平台不合规派单、非法运营等行为,对190余起网约车平台不合规派单作出处罚决定,清理不合规网约车2600多辆,曝光服务质量典型案例34起。强化自律,健康发展。组织货拉拉等4家平台企业发布《加强货车司机权益保护规范货运平台经营倡议》,网约车协会发布《绵阳市网约车行业自律公约(试行)》《网约车行业规范》,引导平台从收费制度公示、订单分配机制、主动接受社会监督等方面规范自身经营行为,促进行业健康发展。
权益保障变管理为关爱,提升获得感
坚持“事前精准预防、事后高效处置”原则,全力维护合法权益,将暖心服务融入行业管理全过程。广泛宣传,精准预防。连续两年发布市场监测分析报告,引导司机理性入行。印发1万多份《防“套路”和“蜀道畅”宣传卡》,实行网约车“办证直通车”,对从业人员逐一当面进行风险提示,协助识破“套路租”“套路贷”5起,化解统筹保单风险1例。在全国率先发布《网约车租赁合同规范指引》,并在全省率先试点推行《货运车辆经营服务合同范本》,用标准化条款遏制“合同陷阱”。协调联动,高效处置。联合相关部门、属地政府,采取“上门指导+普法宣传+多方协调”方式,帮助解决拖欠运费、购买保险困难等突出问题,帮助25名货车司机追回被拖欠的运费等超13.5万元。建立四川省首个网约车行业纠纷人民调解委员会,成功调解纠纷600余起,获评全省网约车行业唯一“四川省劳动人事争议金牌调解组织”。暖心服务,用心用情。坚持“共建共治共享”“市场反哺公益”思路,在北川建成全球首个百兆瓦级重卡超充站,发布交通物流运力服务卡、司机服务地图等,全力打造出租车、货车司机驿站,分别提供免费停车如厕、平价餐饮和24小时热水等服务。

文明执法变生硬为柔性,提升公信度
坚持明确执法职责与标准,持续推进执法行为规范化、人性化,提升执法公信力与群众满意度。建设队伍,夯实基础。围绕“树形象、提能力、强服务、促发展”目标,全面开展执法突出问题专项整治。联合纪检监察、司法等部门,重点整治“风纪不严、担当不力、权钱交易、乱罚款、乱检查”等9类问题,提升执法队伍整体素质。包容审慎,柔性执法。制定并落实首违免罚、不予强制、减轻处罚等“五张清单”,推动执法方式由刚性管理向柔性服务转变,防止“小过重罚”。科技赋能,规范执法。全面推广“嵌入式”数字监督系统,构建“省、市、县”全周期监督责任链条。全面启用“天府入企码”,实行“亮码入企”,对涉企检查实行全程可视化监督,进一步规范执法行为、提升执法质效。(绵阳市交通运输局)
相关文件: