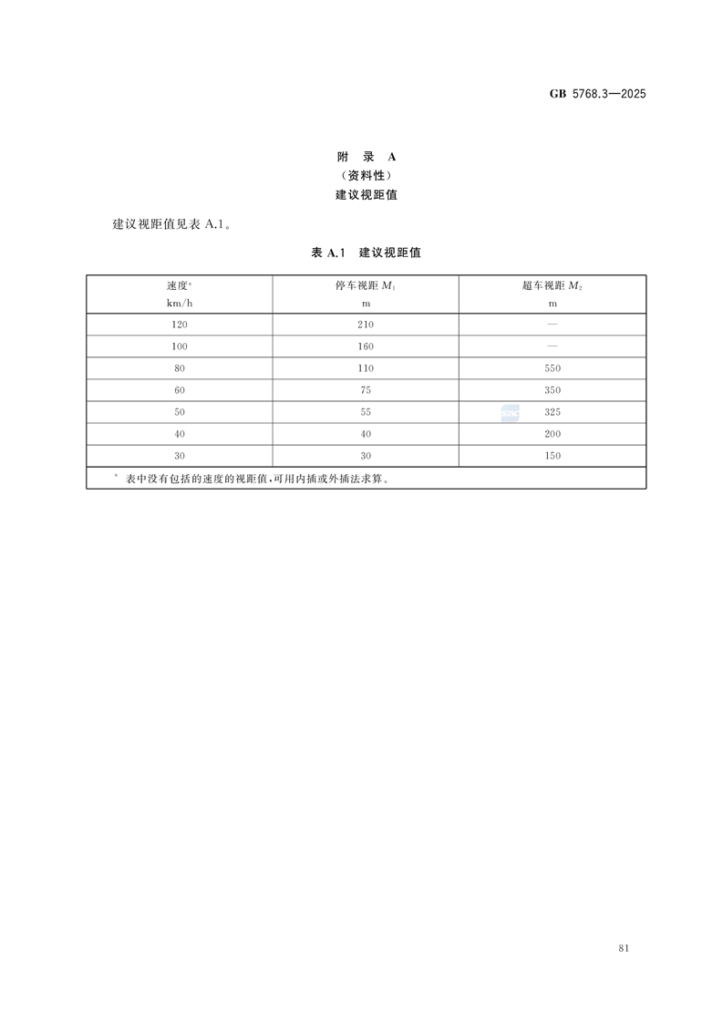
《道路交通标志和标线 第3部分:道路交通标线》(GB 5768.3-2025)

信息来源:局技术处 发布日期:2025-11-06 09:17 浏览次数:



























































































































打印 关闭