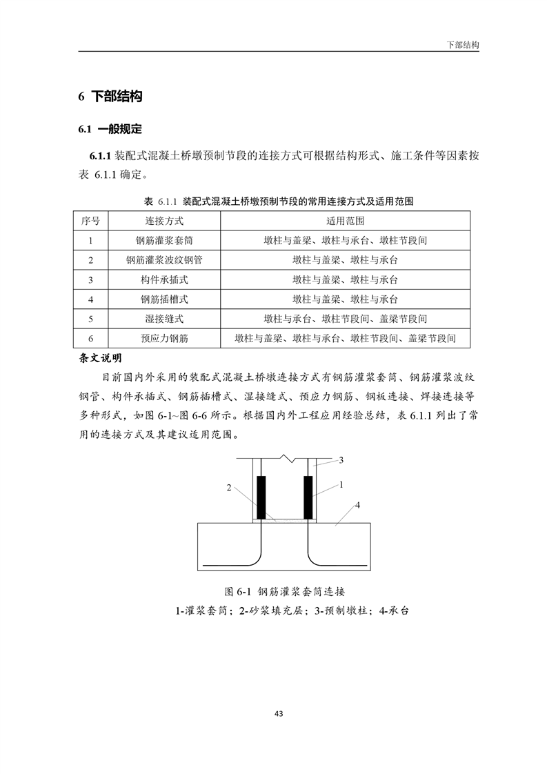
《公路装配式混凝土桥梁设计规范》(JTG-T-3365-05-2022)

信息来源:局技术处 发布日期:2025-11-05 18:00 浏览次数:































































































打印 关闭